松原公积金提取失败原因_公积金提取老是失败
然而,伴随政策愈发放开,我去申请提取公积金时,钱却越来越难以成功取出,这究竟符合何种逻辑呢?有人通过网络说存在这么一件事:向巴中方面提取公积金时出现联行号校验没过这种现象,即便更换了三张一类卡结果仍是没用。....
了解详情
然而,伴随政策愈发放开,我去申请提取公积金时,钱却越来越难以成功取出,这究竟符合何种逻辑呢?有人通过网络说存在这么一件事:向巴中方面提取公积金时出现联行号校验没过这种现象,即便更换了三张一类卡结果仍是没用。....
了解详情
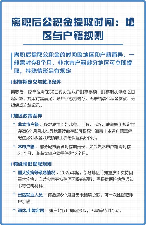
外地户籍离职后,一般情况下是可以提取公积金的。一、离职提取公积金的一般条件虽然该条款并未直接提及离职可以提取,但在实际操作中,许多地区是允许离职人员提取公积金的,特别是外地户籍的离职人员。综上所述,外地户籍离职后能否提取公积金以及提取的条件和额度,需根据当地的公积金政策来确定。....
了解详情
租住房公积金租房提取条件放宽 连缴三个月可提租房提取公积金政策解读 租房提取公积金条件 租房提取公积金变化中山住房公积金贷款申请成功后什么时候可以提取住房公积金?中山公积金贷款商转公办理指南(条件/材料/流程/额度)中山市公积金贷款需要符合什么条件?....
了解详情
公积金封存提取条件解析【封存时间核心要求】时间计算以单位办理封存当日为起始日(非离职日),需准确计算满期时间。基础材料:身份证(线上免)、公积金联名卡或13家银行I类卡(超1万需一类)、提取承诺书(线上免)。....
了解详情
所以我把线下提取的流程重新捋了一遍。如果你是用于买房提取,其用途证明所需材料与租房提取不同,而若用于还贷提取,又与前两者的材料不一样。荆州存在一处公积金与银行的服务站点,在4月9日的那个时候,一项租房提取业务,依据受理的情况直至将其成功办结为止,仅仅耗费了2分钟。线下办理的地方就那几个:....
了解详情热线电话
18225968333
上班时间
周一到周五
公司电话
13065553707
